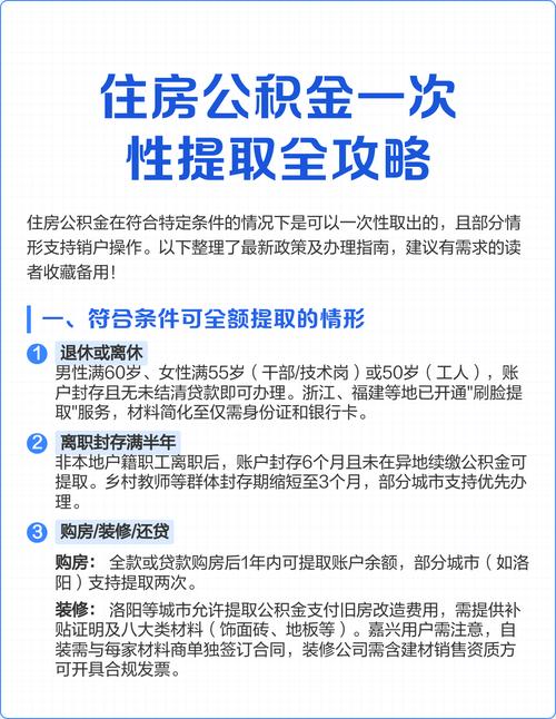
讲真,公积金里那点钱,快醒醒别让它睡大觉了
刚才看了新闻,长春那个地方从3月开始,物业费、契税竟然都能够用公积金去支付了。心里猛地一惊,想到自己账户里躺着的几万块钱,正以那可怜的1.5%的年息在发霉。在如今这个时候公积金购房提取,钱要是不流动起来,那就跟废纸没有什么差别了。
你的公积金,真就只能买房?
是不是特别逗趣好笑?每月工资条扣除时心疼不已,真到实际要用之际,却觉察手续复杂琐碎得行走起来腿都能跑断。我与好几个友人交流探讨,十个里头哟有八个都认为“住房公积金就是专门用于买房的”,剩余的那俩,干脆就觉得“那可是我退休之后才能够见到用到的钱”。
错!大错特错!

宁德前些日子同样出台了新政策,装修可以提取住房公积金,购买车库(位)同样能够提取,最高额度为二十万。沈阳做得更绝,从去年年末开始施行,父母子女的公积金都能够集结在一起为你支付购房首付并且偿还贷款、也就是说以前咱们是何等愚傻,明明捧着金饭碗却好似在讨饭一样。
别被“买房”俩字框死
我的表哥在去年进行装修的时候,不顾一切地去借了一轮网贷,那利息高到令人胆寒。当时我因为嘴欠问了一句:“你公积金呢?”他一下子愣住了,说道:“装修能提取公积金?”你瞧瞧,这便是如此这般的信息差,活生生地被人家给收割了呀。
目前租房的费用能够进行提取,物业费也能够予以提取,甚至就连加装电梯所需要的费用同样能够提取。在厦门,就连大病医疗所需费用都已经被纳入到提取的范围之中了。这东西可不是那种你存进之后就如同放进死期的储蓄罐一般,而是你在任何时候都能够进行调动的一笔现金流呀,现金流,你真的理解吗?
顺便吐槽下今天的热搜

商务部才讲春节租车订单出现了激增,涨幅达到51%,诸如智能眼镜、机器人之类的物品销售得极为火爆。人们都投身于消费活动之中,尽情地享受着生活。然而,为何一旦涉及到动用自身公积金这件事情时,反倒变得瞻前顾后、缩手缩脚,仿佛只要动用了公积金,整个天空就会崩塌下来似的?
观念啊,真是比政策滞后太多了。
提出来干嘛?让钱生钱啊!
来算笔账公积金购房提取,公积金利率仅为1.5%,随便去买那种稳稳当当的理财,2.5%难道不是轻轻松松就能达到?就算不进行理财,把它拿出来去还那些年化18%的消费贷,不也是能赚得盆满钵满?

前几日绍兴举办招聘会,好多人直至亲临现场方惊叫道“原来公积金蕴含着如此众多的实惠”。已然到了2026年,别再做那天真无知的小白了。政策一天一个样,今日能够提取的项目,明日或许额度就不复存在了。
你不动公积金购房提取,别人可都动了
写作到末尾的时候,突然记起今天早上浏览到的新闻,听闻上海又一次对公积金贷款政策进行了优化。一轮接着一轮地变动,红利时期也就仅仅只有这几年而已。钱放置在那里是处于死板状态的,只有进入到口袋之中后才算是具有活力的。
不要盲目地去取,必须要有相应的计划才行。取出来究竟要做些什么,要如何去使用,心里得有个清晰的盘算。但最起码,不要再将它看待成那个遥远得似乎难以触及的“买房专用款项”了。它已然是你钱袋子的其中一部分,是时候清醒过来了。


