宁波公积金封存提取流程_公积金封存提取条件_封存时间核心要求
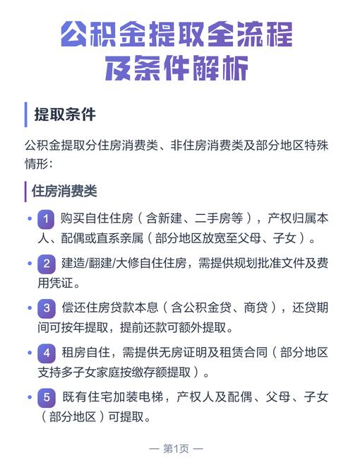
公积金封存提取条件解析【封存时间核心要求】时间计算以单位办理封存当日为起始日(非离职日),需准确计算满期时间。基础材料:身份证(线上免)、公积金联名卡或13家银行I类卡(超1万需一类)、提取承诺书(线上免)。....
了解详情
公积金封存提取条件解析【封存时间核心要求】时间计算以单位办理封存当日为起始日(非离职日),需准确计算满期时间。基础材料:身份证(线上免)、公积金联名卡或13家银行I类卡(超1万需一类)、提取承诺书(线上免)。....
了解详情
所以我把线下提取的流程重新捋了一遍。如果你是用于买房提取,其用途证明所需材料与租房提取不同,而若用于还贷提取,又与前两者的材料不一样。荆州存在一处公积金与银行的服务站点,在4月9日的那个时候,一项租房提取业务,依据受理的情况直至将其成功办结为止,仅仅耗费了2分钟。线下办理的地方就那几个:....
了解详情
还在为异地公积金还贷提取公积金异地公积金贷款还贷提取职工在异地购房后,办理公积金还贷提取业务无需提供材料到线下窗口办理,只需动动手指即可完成线上提取公积金,业务办结仅需1个工作日,真正实现“零跑腿”“零材料”!需要注意的是,线上办理偿还异地住房公积金贷款本息提取业务,需要满足以下条件:....
了解详情
职工因下列情形之一致使住房公积金缴存中断,其住房公积金帐户无法转移且职工又不符合提取住房公积金条件时,中断缴存的住房公积金帐户应予封存;封存的住房公积金帐户为封存户:住房公积金封存户实行集中管理与分散管理相结合的原则。职工住房公积金帐户封存和封存户提取实行审批制度。....
了解详情
多地公积金中心的官方说法被查询了,结果呈现出相同的情况,即,如果要进行离职提取,那么必须等待账户封存达到6个月。六盘水公积金中心罗列出了一连串提取条件,其中有那么一条堪称最为关键——设若你存在尚未清偿完毕的公积金贷款,那么很遗憾,账户之中的钱款必须优先用于偿还贷款。封存后提取时间:离职封存满6个月。....
了解详情热线电话
18225968333
上班时间
周一到周五
公司电话
13065553707
